ESTADÍSTICA
Tema 2: Distribuciones  Estadísticas  Bidimensionales

3.- CORRELACIÓN.
Muy a menudo se encuentra en la práctica que existe una relación entre dos (o más) variables. Por ejemplo: los pesos de los hombres adultos dependen en cierto modo de sus alturas; las longitudes de las circunferencias y las áreas de los círculos dependen del radio, y la presión de una masa de gas depende de su temperatura y de su volumen.

Si todos los valores de las variables cumplen exactamente una relación exacta, entonces existe una función o fórmula que las relaciona. En este caso se dice que la relación entre las variables es funcional.

Así por ejemplo, la longitud L de una circunferencia y su radio r están perfectamente correlacionados pues se verifica exactamente que :

L  = 2p r

Por el contrario, si se lanzan simultáneamente dos dados unas cuantas veces, no existirá una relación entre los puntos que se obtengan en cada dado (salvo que los dados estén trucados), es decir no existirá correlación entre las puntuaciones de cada dado.

En otros casos, parece que existe cierta correlación o dependencia, aunque ésta no sea perfecta. Por ejemplo, las variables altura y peso de los individuos parecen tener cierto grado de relación aunque no exista una fórmula que nos permita adivinar el peso de un individuo conocida su altura.

 

 Sólo con observar el diagrama de dispersión nos podemos hacer una idea de si existe más o menos relación entre ambas variables y del tipo de relación existente. Nos podemos encontrar los siguientes casos:

 

 Dependencia funcional. Cuando todos los puntos del diagrama de dispersión están situados en la gráfica de una función.

 Cuando existe cierta relación entre las variables, pero no se ajustan a una función, decimos que la dependencia entre éstas es estadística. A esta dependencia también se le llama correlación.
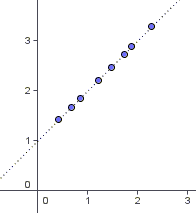
Correlación lineal. Cuando los puntos están situados alrededor de una línea recta.
Correlación curvilínea. Cuando los puntos están situados alrededor de una línea curva.
correlación lineal

correlación curvilínea

 
La correlación entre dos variables la podemos clasificar atendiendo a dos indicadores: el sentido en el que se relacionan las dos variables y el grado de relación existente entre ellas. Así distinguimos:

 

Correlación positiva. Cuando al crecer una variable, crece también la otra. Correlación negativa. Cuando al crecer una variable, decrece la otra.
Correlación fuerte. Cuando los puntos están muy próximos a la gráfica de una función. Correlación débil. Cuando los puntos se aproximan poco a la gráfica de una función
 
  Independencia o ausencia de correlación. Cuando la nube de puntos no se aproxima a ningún tipo de función.

 

Actividades: Representa la nube de puntos de las siguientes variables bidimensionales e indica cómo es la correlación o dependencia entre las variables.

a)    Calificaciones de varios alumnos en Inglés y en Ciencias de las Naturaleza.

 

A

B

C

D

E

F

G

H

I

J

Inglés

2

3

4

5

6

6

7

7

8

10

Ciencias

2

5

2

5

4

6

6

7

5

 5

b)    Distancia a la canasta (en metros) y número de encestes.

 

A

B

C

D

E

F

G

H

I

J

Distancia X

1

2

2

4

5

6

7

8

9

10

Encestes Y

9

10

6

4

2

0

1

1

1

 0

c)    Peso y estatura de 10 alumnos.

 

A

B

C

D

E

F

G

H

I

J

Peso (kg)

60

62

61

65

70

68

72

75

70

71

Estatura (cm)

160

165

168

170

175

170

178

175

180

178

d)   Horas dedicadas a dormir y a ver la televisión.

Dormidas 6 7 8 9 10 5 6 7.5 8
Ver T.V. 4 3 3 2 1 5 3 3 2.5

Indice Actividades.